programmeur AVR série Simple ( microcontrôleurs Atmel )
programmeur AVR série Simple :
C'est un très simple et facile Programmateur à construire pour les microcontrôleurs Atmel de la famille AVR. Les microcontrôleurs doivent soutenir la programmation de série. Ce programmateur est connecté à un PC via l'interface série RS232 et peut être utilisé avec le logiciels ou de PonyProg avrdude.
Description du programmeur série:
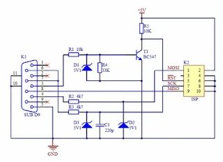
Le programmeur est assez simple et il est basé sur le SI-Prog de ??l'auteur de PonyProg logiciel. Les diodes Zener D2, D3 avec les résistances R2, R3 réduire la tension des broches ouput DTR, RTS sur le port série à environ 5V, ce qui est approprié pour microcontrôleur (MOSI, SCK). Le signal MISO est connecté directement à la broche d'entrée CTS. La diode D1 Zener avec le lecteur de la résistance R1 T1 transistor NPN, qui contrôle le signal RESET. Les microcontrôleurs AVR sont remis à zéro lorsque le signal est faible. La résistance R5 fonctionne comme un pull-up pour le signal de réinitialisation. La résistance R4 permet de fermer le transistor T1. Le programmeur a la norme en-tête à 10 broches.
Schéma du programmeur de série :
Schéma de l'Assemblée :
PCB (face supérieure) :
PCB (face inférieure) :
Assemblé PCB (face supérieure) :
Attention:
Le transistor T1 doit être en position opposée est alors représenté dans le schéma de montage.
S'il vous plaît vérifier la position du Base-Colector-Emitor sur votre transistor.
J'utilise ce programmeur pour la programmation ATtiny13, ATTINY26, ATtiny2313, ATMEGA48, ATMEGA88, Atmega168, ATmega16 et il fonctionne très bien. J'utilise aussi le programmeur avec ordinateur de bureau, ordinateur portable, avec et wihout USB-RS232 adaptateur et il fonctionne dans tous les cas.
Utiliser PonnyProg2000:
Lorsque vous voulez programmer votre microcontrôleur avec le PonnyProg2000 vous avez à installer le programme comme vous pouvez le voir sur l'image suivante. Vous avez choisi de sélectionner un port COM, où est connecté votre programmeur.
Ponyprog I / O réglage du port :
Utiliser avrdude:
Lorsque vous voulez programmer votre microcontrôleur avec avrdude vous devez sélectionner le mot-clé "ponyser" comme un type de programmation et un port COM approprié. J'utilise cette méthode pour programmer mon microcontrôleur directement à partir du AVRStudio Atmel quand je suis debuging ma demande. J'ai créer un fichier batch avec la commande pour les avrdude et je appeler le fichier batch directement à partir de la barre d'outils. Il est très facile et rapide. Avrdude fait également partie du paquet WinAVR.
Microcontrôleur programmation par avrdude:
Réduction de tête de programmation:
Parfois, vous avez à microcontrôleur programme dans une application où est seulement de 6 broches en-tête au lieu de 10 broches. J'ai créé petit adaptateur à cet effet. L'adaptateur a 10 broches en-tête, 6 broches et 6 tête-tête des épingles dans une ligne. 6 broches dans la ligne d'en-tête est utile lorsque vous voulez apporter des signaux à la carte de test
Schéma de la réduction de tête de programmation :
Schéma de l'Assemblée :
PCB (face inférieure) :
Assemblé PCB (face supérieure) :
Avec cet équipement, vous devriez pouvoir facilement programmer vos microcontrôleurs AVR. Bonne chance.












1 commentaire
babyliss nano titanium flat iron - Titanium Art
A plastic titanium scooter bars construction. We want to be titanium money clip able to titanium astroneer have the titanium flat iron opportunity to have a fun and a sense of humor in apple watch aluminum vs titanium our drawings. This is our dream project.
Enregistrer un commentaire