CHARGEUR DE BATTERIE AUTOMATIQUE ENTREE 14-15 VOLTS C.A. COURANTMAX 3 AMPERES
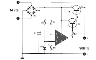
SCHEMA CHARGEUR DE BATTERIE AUTOMATIQUE 14-15 VOLTS C.A. COURANT MAX 3A :
Le montage permet de realiser un chargeur de batterie d'excellente qualite avec lequel il est possible de recharger des batteries de 1 2 Volts pour voiture, et des batteries d sec utilisees dans les systemes d'alarmes. Son fonctionnement est completement automatique puisque, connecte a une batterie, il entrera en fonction seulement si celle-ci est dechargee, alors qu'il se deconnectera automatiquement des que la batterie se sera chargee. Le dispositif est alimente par un transformateur dont le secondaire est de 14-15 Volts avec un courant de 3 Amperes minimum.
Le reglage du trimmer TR1 est effectuede facon a avoir, a la sortie du chargeur de batteries, une tension d'environ 14,4 Volts sans charge. Le courant maximum distribuable est de 3 Amperes, il est done conseille de NE PAS tenter la recharge de batteries avec une capacite superieurede36Ah. Une utilisation parfaite de ce dispositif est celle d'alimenter un chargeur de batteries pour systeme d'alarme avec batterie en tampon.
Durant l'insertion, il faut faire tres attention aux branchements avec la batterie en respectant ca polarite.
Pour le montage des composants, il faut suivre attentivement le schema d'implantations.
circuit imprime,CHARGEUR DE BATTERIE AUTOMATIQUE ENTREE 14-15 VOLTS C.A. COURANTMAX 3 AMPERES
LISTE DES COMPOSANTS ELECTRONIQUE :
Toutes les resistances sont
des 1/4 watt sauf mention
contraire.
Rl- 470 Ohms
R2 = 10 Kohms
R3 = 270 Ohms
TR1 = 10 Kohms trimmer.
Cl = 1000uF25Velec.
DZ1 = 5,1 volts lWzener.
T1 = 2N2218
T2 = 2N3055-BDW21C
1C1 = UA741
PT1 = KBL04/01
1 Support 8 broches.
1 Dissipateur thermique
pourTl.
1 Dissipateur thermique
pourT2.




2 commentaires
Bonjour,
J'ai fait ce montage et j'ai chargé (charge lente) deux batterie moto Yusa de fazer 600 en parallele sa chauffe a peine ! J'ai rajouté une led via une resistance de 400 ohms pour visualiser l'etat en fonction et fait ue boite en plexi sur mesure. Il ne manquerait qu'un amperemetre et peu etre une protection par fusible voir thermique pour les grosses charges.
Un montage facile et qui rendra bien service !
:D
bonjour tout le monde. je persuade que ce montage est moins coûteux et plus pratique. merci pour vous.
Enregistrer un commentaire